Migration export logic

The export logic of the migration feature determines how an object is exported: which fields and other objects it needs.

If you export an object, Collibra Platform automatically exports all referenced objects. For example, if you export a workflow, Collibra will also export roles, asset types, and statuses to which the workflow refers. For that reason, the migration feature differentiates between primary objects and secondary objects:

Primary objects

You can migrate most of the model objects and navigation artifacts:

Note 

Secondary objects

Secondary objects are objects that are referenced by a primary object or by another secondary object. These could also be instance data.

Secondary objects include the following:

Objects that cannot be migrated

Some objects will never be migrated. The following is a non-exhaustive list of such objects:

Export logic by object

The following table shows an overview of all objects, their exported fields, and the secondary objects to which they can refer.

Tip 

Use these options to filter the rows of the table to your needs:

Object Migrated fields and secondary objects

Asset

 

Asset type

 

  • ID
  • Name
  • Description
  • Parent asset types, up to the root asset type (for example Business asset)
  • displayNameEnabled
  • ratingsEnabled
  • Asset type groups and their assignment

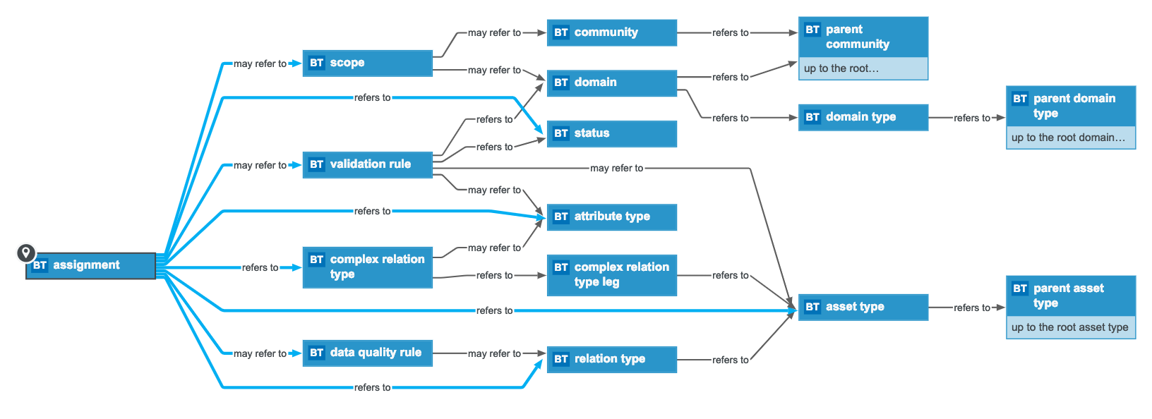
Assignment

Attribute

 

  • ID
  • Value(s)

Attribute type

 

  • ID
  • Name
  • Description
Community

 

Complex relation type

 

  • ID
  • Name
  • Description

Data quality rule

  • ID
  • Name
  • Description
  • Aggregation path

Domain

Domain type

Relation type

  • ID
  • Description
  • Role
  • Co-role

Roles

  • No secondary objects
  • ID
  • Name
  • Description
  • Global
  • Permissions

Scope

  • ID
  • Name
  • Description

Status

  • ID
  • Name
  • Description

Validation rule

Workflow
  • Name
  • Description
  • Status
  • Assignment rules (Applies To section)
  • Is Global Create
  • Start label
  • Configuration variables
  • Business Item object type (i.e. Global vs Asset)
  • Roles allowed to start
  • Roles allowed to stop
  • Roles allowed to reassign
  • Start events
  • Exclusivity
  • Candidate user check disabled
  • Guest user accessibility
  • Registered user accessibility
  • Process ID
  • Workflow XML
  • Flowable forms

Navigation objects

 

Asset view
Dashboard

Any field referenced in a template of a widget:

Diagram view

Any object referenced in the diagram view or its filter:

  • ID
  • Name
  • Roles

Search filter

Any object referenced in the search filter:

  • Comments
  • Roles