AI model traceability: automatic linking of AI Governance assets
Note This feature is currently available for Azure AI Foundry integrations only. It will become available for the other AI model integrations in future Collibra versions.
The AI model traceability feature:
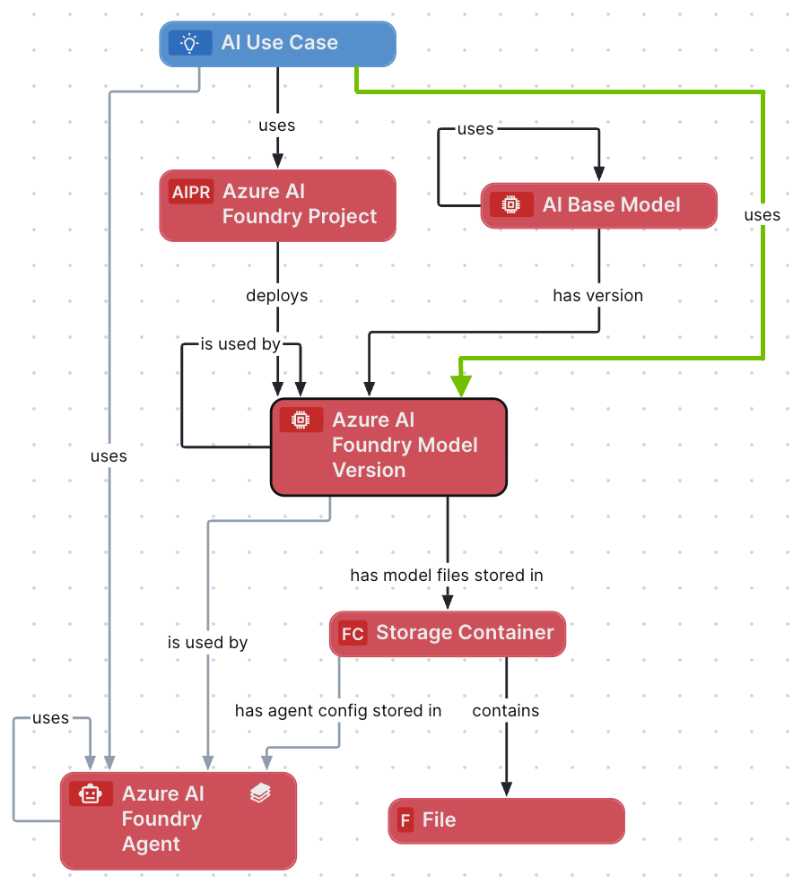
- Automatically creates lineage between AI model versions, AI base models, and AI agents, and the data connected to them.
- Automatically links your AI use cases to the AI model versions they use, so that the models appear on AI Use Case asset pages.
| Design priority | Objective |
|---|---|
| Save time with auto-stitched traceability. | Automatically stitch data and AI-related assets, so that AI producers and Data Stewards can focus on building, not backtracking. |
| Reduce regulatory risk. | Provide built-in impact analysis to flag potential issues tied to data privacy, quality, and legal exposure. |
| Build trust in AI. | Ensure that only verified, approved data is used, and ensure that usage is transparent to all stakeholders. |
How the traceability feature works
This feature relies on a few conditions:
- In your AI platform, you have an AI project that contains AI models.
- On the Data Catalog Integration Configuration page, you've configured the necessary Integration settings.
-
In Collibra, you have a corresponding AI Project asset that is related to an AI Use Case asset.Tip You can manually create a relation of the type "AI Use Case uses / is used by AI Project" between the assets, or select the AI Project ID when conducting the Data and AI Models assessment, which will automatically create the relation.
The relation between the AI models and the AI Project on the AI platform, and the AI use case and the corresponding AI Project asset in Collibra, allow relations to be automatically created between the AI models and AI use cases in Collibra, via the integration.
Let's get more specific
When you're setting up your AI platform integration on the Data Catalog Integration Configuration page, there is a series of settings that allow you to specify the required information for traceability. During the integration, Collibra ingests all relevant assets representing the metadata across the AI platform, specifically assets of the following asset types, and creates relations between the assets.
| Asset type | Parent asset type |
|---|---|
|
Azure AI Foundry Project Tip This is the asset to which you need to link the relevant AI Use Case asset. |
AI Project |
| AI Base Model | Technology Asset |
| Azure AI Foundry Model Version | AI Model Version |
| Azure AI Foundry Agent | AI Agent |
|
File |
Technology Asset |
| Storage Container | Technology Asset |
When you register a new AI use case and create a relation between the AI Use Case asset and the AI Project asset, then Collibra has what it needs to automatically link the AI models to the AI Use Case that uses them.
Detailed example workflow
Let's walk through a typical workflow.
Assumptions
- You're developing a new AI use case and you're ready to bring it into your Collibra environment for formalized governance.
- You want to ensure that the related Azure AI Foundry models included in your AI project are automatically linked to your AI Use Case asset.
- This is the first time you're integrating Azure AI Foundry, so at this moment you have no Azure AI Foundry Project, Azure AI Foundry Model Version, or AI Base Model assets in your environment.
Workflow
-
In AI Governance, register an AI Use Case.
An AI Use Case asset is created.
This is the asset to which you want to automatically link the relevant AI project and AI models that are ingested during integration. - Integrate Azure AI Foundry.
- Create an Azure connection.
- Add an Azure AI Foundry capability.
- Synchronize Azure AI Foundry.
On the Data Catalog Integration Configuration page, among the other integration settings, is where you enable traceability.During synchronization, the following assets are created:
- Azure AI Foundry Project
- AI Base Model
- Azure AI Foundry Model Version
- Azure AI Foundry Agent
- File
- Storage Container
Relations, for example, between ingested AI Projects and AI Models are automatically created. Relations are not yet created between the ingested assets and your AI Use Case asset.
- In AI Governance, manually create a relation of the type "AI Use Case uses / is used by AI Project" between the newly ingested Azure AI Foundry Project asset and your AI Use Case asset.
- Synchronize the Azure AI Foundry integration.
During synchronization, relations are created between your AI use cases and the AI model versions they use.
Results
For all Azure AI Foundry Model Version assets that are related to the Azure AI Foundry Project, relations are automatically created between those Azure AI Foundry Model Version assets and your AI Use Case.
All related Azure AI Foundry Model Version assets are shown on the AI Use Case asset page.
Alternative workflow
As an alternative to the previously described workflow, you could instead:
-
Manually create the necessary assets in AI Governance, to match the data objects in your AI platform. For example:
- AI Use Case asset.
- Azure AI Foundry Project assets.
- Azure AI Foundry Model Version assets.
Important The names of the Azure AI Foundry assets you create must exactly match the names of the corresponding data objects on your Azure AI Foundry platform. You must create the assets in the same domain that you specify when setting up your Azure AI Foundry integration on the Data Catalog Integration Configuration page. - Create a relation of the type "AI Use Case uses / is used by AI Project" between the Azure AI Foundry Project asset and your AI Use Case asset.
- Configure and synchronize the Azure AI Foundry integration.Important The domain that you specify when setting up your Azure AI Foundry integration must be the same domain as the one in which you created the assets in step 1.
Results
No new Azure AI Foundry Project or Azure AI Foundry Model Version assets are created because you manually created them in step 1. Instead, the assets are refreshed and relations are automatically created between tho Azure AI Foundry Model Version assets and your AI Use Case.