Identifying indirectly related policies and data categories
AI Governance automatically shows the policies that apply to, and data categories that categorize, assets related to your AI use cases and the AI models they use. Showing these "indirectly related" policies and data categories on AI Use Case and Deployed AI Model asset pages allows you to quickly identify:
- Which policies apply to the assets associated with your AI use cases and AI models.
- If there is Personal Information (PI), Personally identifiable information (PII), or other sensitive information associated with your AI use cases and AI models.
AI Governance monitors and notifies you of changes to governed and categorized assets that are related to your AI Use Case and Deployed AI Model assets. For complete information, go to Email notifications for metadata changes.
Important We recommend that you not apply view permissions on the communities and domains that contain Policy and Data Category assets. Policy and Data Category assets on AI Use Case and Deployed AI Model asset pages are not visible to users who are restricted by view permissions.
Indirectly related policies
Policy Manager is used to define policies, regulations and standards that apply to your organization. Policies can be direct translations of official laws and regulations, rules that are defined by your organization, or customized versions of official laws and regulations that are adapted to fit your organization's profile, culture or processes.
In practice, you create Governance Assets, such as Policy, Regulation, and Standard assets, to capture all of the relevant details of a particular policy, regulation, or rule. All such assets are shown on the Policy Manager landing page. You can then create relations between Governance Assets and assets of other types, to indicate that a specific asset is subject to a specific policy.
Policy-governed data associated with your AI use cases and AI models
As shown in the following image, when documenting an AI use case, the out-of-the-box Data and AI Models assessment prompts you to specify any inference data, training data, and output data associated with your AI use case.
Inference data, training data, and output data is typically represented in Collibra as Data Set assets, Table assets, and Technology assets.
The Data Set assets, Table assets, and Technology Assets that you specify might be governed by one or more policies. The ability to quickly identify all such indirectly related policies can be helpful. Fortunately, you don't have to go looking for related policies and linking them to your AI use cases and AI models. It's done automatically.
The following table shows the results when policy-governed assets are related to your AI use cases and AI models:
| If you have policy-governed assets related to... | Result |
|---|---|
| AI Use Case asset | The relevant Policy assets are automatically shown in the Other Policies That Apply widget on the AI Use Case asset page. |
| Deployed AI Model asset |
|
- On AI Use Case asset pages, complies to Policy is shown in the Legal, Ethics and Compliance section.
- On Deployed AI Model asset pages, it is shown in the Overview section.
To add one or more policies, click

Applicable relation types
Not all policy-governed assets that are related to an AI use case or AI model result in the Policy asset being shown on the AI Use Case or Deployed AI Model asset pages. Only the relation types identified in this section are applicable.
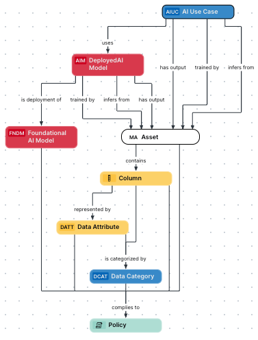
Assets related to AI Use Case assets
{
"nodes": [
{
"id": "AI Use Case",
"type": {
"id": "00000000-0000-0000-0000-000000031401"
},
"fields": [],
"editorSettings": {
"edgePropsExpanded": true,
"nodePropsExpanded": false
}
},
{
"id": "DeployedAI Model",
"type": {
"id": "00000000-0000-0000-0000-000000031402"
},
"editorSettings": {
"nodePropsExpanded": false,
"filterPropsExpanded": true
}
},
{
"id": "Policy",
"type": {
"id": "00000000-0000-0000-0000-000000031202"
}
},
{
"id": "Asset",
"type": {
"id": "00000000-0000-0000-0000-000000031000"
}
},
{
"id": "Foundational AI Model",
"type": {
"id": "00000000-0000-0000-0000-000000031422"
}
},
{
"id": "Column",
"type": {
"id": "00000000-0000-0000-0000-000000031008"
}
},
{
"id": "Data Category",
"type": {
"id": "00000000-0000-0000-0000-000000031109"
}
},
{
"id": "Data Attribute",
"type": {
"id": "00000000-0000-0000-0000-000000031005"
}
}
],
"edges": [
{
"from": "AI Use Case",
"to": "DeployedAI Model",
"label": "",
"style": "arrow",
"type": {
"id": "00000000-0000-0000-0000-000000007098"
},
"roleDirection": true
},
{
"from": "AI Use Case",
"to": "Asset",
"label": "",
"style": "arrow",
"type": {
"id": "00000000-0000-0000-0000-000000007100"
},
"roleDirection": true
},
{
"from": "AI Use Case",
"to": "Asset",
"label": "",
"style": "arrow",
"type": {
"id": "00000000-0000-0000-0000-000000007099"
},
"roleDirection": true
},
{
"from": "AI Use Case",
"to": "Asset",
"label": "",
"style": "arrow",
"type": {
"id": "00000000-0000-0000-0000-000000007101"
},
"roleDirection": true
},
{
"from": "DeployedAI Model",
"to": "Foundational AI Model",
"label": "",
"style": "arrow",
"type": {
"id": "00000000-0000-0000-0000-000000007113"
},
"roleDirection": true
},
{
"from": "DeployedAI Model",
"to": "Asset",
"label": "",
"style": "arrow",
"type": {
"id": "00000000-0000-0000-0000-000000007102"
},
"roleDirection": true
},
{
"from": "DeployedAI Model",
"to": "Asset",
"label": "",
"style": "arrow",
"type": {
"id": "00000000-0000-0000-0000-000000007103"
},
"roleDirection": true
},
{
"from": "DeployedAI Model",
"to": "Asset",
"label": "",
"style": "arrow",
"type": {
"id": "00000000-0000-0000-0000-000000007104"
},
"roleDirection": true
},
{
"from": "Asset",
"to": "Column",
"label": "",
"style": "arrow",
"type": {
"id": "00000000-0000-0000-0000-090000010023"
},
"roleDirection": true
},
{
"from": "Asset",
"to": "Policy",
"label": "",
"style": "arrow",
"type": {
"id": "00000000-0000-0000-0000-000000007018"
},
"roleDirection": true
},
{
"from": "Column",
"to": "Policy",
"label": "",
"style": "arrow",
"type": {
"id": "00000000-0000-0000-0000-000000007018"
},
"roleDirection": true
},
{
"from": "Column",
"to": "Data Category",
"label": "",
"style": "arrow",
"type": {
"id": "c0e00000-0000-0000-0000-000000007315"
},
"roleDirection": false
},
{
"from": "Column",
"to": "Data Attribute",
"label": "",
"style": "arrow",
"type": {
"id": "00000000-0000-0000-0000-000000007038"
},
"roleDirection": false
},
{
"from": "Data Category",
"to": "Policy",
"label": "",
"style": "arrow",
"type": {
"id": "00000000-0000-0000-0000-000000007018"
},
"roleDirection": true
},
{
"from": "Data Attribute",
"to": "Data Category",
"label": "",
"style": "arrow",
"type": {
"id": "c0e00000-0000-0000-0000-000000007315"
},
"roleDirection": false
},
{
"from": "Data Attribute",
"to": "Policy",
"label": "",
"style": "arrow",
"type": {
"id": "00000000-0000-0000-0000-000000007018"
},
"roleDirection": true
},
{
"from": "Foundational AI Model",
"to": "Policy",
"label": "",
"style": "arrow",
"type": {
"id": "00000000-0000-0000-0000-000000007018"
},
"roleDirection": true
}
],
"showOverview": false,
"enableFilters": false,
"showLabels": true,
"showFields": true,
"showLegend": false,
"showPreview": false,
"visitStrategy": "directed",
"layout": "HierarchyTopBottom",
"maxNodeLabelLength": 50,
"maxEdgeLabelLength": 30,
"layoutOptions": {
"compactGroups": false,
"componentArrangementPolicy": "topmost",
"edgeBends": true,
"edgeBundling": true,
"edgeToEdgeDistance": 5,
"minimumLayerDistance": "auto",
"nodeToEdgeDistance": 5,
"orthogonalRouting": true,
"preciseNodeHeightCalculation": true,
"recursiveGroupLayering": true,
"separateLayers": true,
"webWorkers": true,
"nodePlacer": {
"barycenterMode": true,
"breakLongSegments": true,
"groupCompactionStrategy": "none",
"nodeCompaction": false,
"straightenEdges": true
}
}
}
| Relation type | Head role / corole tail | Public ID |
|---|---|---|
| uses Deployed AI Model | AI Use Case uses / used in Deployed AI Model |
AIUseCaseUsesAIModel |
| infers from Asset | AI Use Case infers from / used to infer Asset |
AIUseCaseTransformsAsset |
| trained by Asset | AI Use Case trained by / trains in Asset |
AIUseCaseTrainedByAsset |
| has output Asset | AI Use Case has output / is output Asset |
AIUseCaseHasOutputAsset |
The relevant Policy asset is shown in the Other Policies That Apply widget:
-
For every policy-governed asset that is related to the AI Use Case asset by one of the following relation types:
- AIUseCaseTransformsAsset
- AIUseCaseTrainedByAsset
- AIUseCaseHasOutputAsset
- For every policy-governed asset that is related to a Deployed AI Model asset that is related to the AI Use Case asset by the relation type: AIUseCaseUsesAIModel.Note The asset must be related to an AI Model asset via the following relation types:
- AIModelTrainedByAsset
- AIModelInfersFromAsset
- AIModelHasOutputAsset
Assets related to Deployed AI Model assets
{
"nodes": [
{
"id": "DeployedAI Model",
"type": {
"id": "00000000-0000-0000-0000-000000031402"
},
"editorSettings": {
"nodePropsExpanded": false,
"filterPropsExpanded": true
}
},
{
"id": "Policy",
"type": {
"id": "00000000-0000-0000-0000-000000031202"
}
},
{
"id": "Asset",
"type": {
"id": "00000000-0000-0000-0000-000000031000"
}
},
{
"id": "Foundational AI Model",
"type": {
"id": "00000000-0000-0000-0000-000000031422"
}
},
{
"id": "Column",
"type": {
"id": "00000000-0000-0000-0000-000000031008"
}
},
{
"id": "Data Category",
"type": {
"id": "00000000-0000-0000-0000-000000031109"
}
},
{
"id": "Data Attribute",
"type": {
"id": "00000000-0000-0000-0000-000000031005"
}
}
],
"edges": [
{
"from": "DeployedAI Model",
"to": "Foundational AI Model",
"label": "",
"style": "arrow",
"type": {
"id": "00000000-0000-0000-0000-000000007113"
},
"roleDirection": true
},
{
"from": "DeployedAI Model",
"to": "Asset",
"label": "",
"style": "arrow",
"type": {
"id": "00000000-0000-0000-0000-000000007102"
},
"roleDirection": true
},
{
"from": "DeployedAI Model",
"to": "Asset",
"label": "",
"style": "arrow",
"type": {
"id": "00000000-0000-0000-0000-000000007103"
},
"roleDirection": true
},
{
"from": "DeployedAI Model",
"to": "Asset",
"label": "",
"style": "arrow",
"type": {
"id": "00000000-0000-0000-0000-000000007104"
},
"roleDirection": true
},
{
"from": "Asset",
"to": "Column",
"label": "",
"style": "arrow",
"type": {
"id": "00000000-0000-0000-0000-090000010023"
},
"roleDirection": true
},
{
"from": "Asset",
"to": "Policy",
"label": "",
"style": "arrow",
"type": {
"id": "00000000-0000-0000-0000-000000007018"
},
"roleDirection": true
},
{
"from": "Column",
"to": "Policy",
"label": "",
"style": "arrow",
"type": {
"id": "00000000-0000-0000-0000-000000007018"
},
"roleDirection": true
},
{
"from": "Column",
"to": "Data Category",
"label": "",
"style": "arrow",
"type": {
"id": "c0e00000-0000-0000-0000-000000007315"
},
"roleDirection": false
},
{
"from": "Column",
"to": "Data Attribute",
"label": "",
"style": "arrow",
"type": {
"id": "00000000-0000-0000-0000-000000007038"
},
"roleDirection": false
},
{
"from": "Data Category",
"to": "Policy",
"label": "",
"style": "arrow",
"type": {
"id": "00000000-0000-0000-0000-000000007018"
},
"roleDirection": true
},
{
"from": "Data Attribute",
"to": "Data Category",
"label": "",
"style": "arrow",
"type": {
"id": "c0e00000-0000-0000-0000-000000007315"
},
"roleDirection": false
},
{
"from": "Data Attribute",
"to": "Policy",
"label": "",
"style": "arrow",
"type": {
"id": "00000000-0000-0000-0000-000000007018"
},
"roleDirection": true
},
{
"from": "Foundational AI Model",
"to": "Policy",
"label": "",
"style": "arrow",
"type": {
"id": "00000000-0000-0000-0000-000000007018"
},
"roleDirection": true
}
],
"showOverview": false,
"enableFilters": false,
"showLabels": true,
"showFields": true,
"showLegend": false,
"showPreview": false,
"visitStrategy": "directed",
"layout": "HierarchyTopBottom",
"maxNodeLabelLength": 50,
"maxEdgeLabelLength": 30,
"layoutOptions": {
"compactGroups": false,
"componentArrangementPolicy": "topmost",
"edgeBends": true,
"edgeBundling": true,
"edgeToEdgeDistance": 5,
"minimumLayerDistance": "auto",
"nodeToEdgeDistance": 5,
"orthogonalRouting": true,
"preciseNodeHeightCalculation": true,
"recursiveGroupLayering": true,
"separateLayers": true,
"webWorkers": true,
"nodePlacer": {
"barycenterMode": true,
"breakLongSegments": true,
"groupCompactionStrategy": "none",
"nodeCompaction": false,
"straightenEdges": true
}
}
}
| Relation type | Head role / corole tail | Public ID |
|---|---|---|
| trained by Asset | AI Model trained by / trains Asset | AIModelTrainedByAsset |
| infers from Asset | AI Model infers from / used to infer Asset | AIModelInfersFromAsset |
| has output Asset | AI Model has output / is output Asset | AIModelHasOutputAsset |
A Policy asset is shown in the Other Policies That Apply widget if the policy-governed asset is related to an AI Model asset by one of the following relation types:
- AIModelTrainedByAsset
- AIModelInfersFromAsset
- AIModelHasOutputAsset
Indirectly related data categories
AI Governance automatically shows indirectly related Data Category assets on the AI Use Case and Deployed AI Model asset pages. This allows you to quickly identify if there are any Personal Information (PI), Personally identifiable information (PII), or other sensitive information associated with your AI use cases and AI models.
The following table shows the results when Data Assets related to your AI use case or AI models are categorized by data categories:
| If you have categorized data assets related to... | Result |
|---|---|
| AI Use Case asset | The relevant Data Category assets are automatically shown in the Privacy Context widget on the AI Use Case asset page. |
| Deployed AI Model asset |
|
Applicable relation types for indirectly related data categories
Not all Data Category assets that are indirectly related to an AI use case or AI model are shown on the AI Use Case or Deployed AI Model asset pages. Only the relation types shown in the following tables are applicable.
Assets related to AI Use Case assets
| Relation type | Head role / corole tail | Public ID |
|---|---|---|
| uses AI Model | AI Use Case uses / used in AI Model |
AIUseCaseUsesAIModel |
| infers from Asset | AI Use Case infers from / used to infer Asset |
AIUseCaseTransformsAsset |
| trained by Asset | AI Use Case trained by / trains in Asset |
AIUseCaseTrainedByAsset |
| has output Asset | AI Use Case has output / is output Asset |
AIUseCaseHasOutputAsset |
The relevant indirectly related Data Category asset is shown in the Privacy Context widget:
-
For every asset that is related to the AI Use Case asset by one of the following relation types:
- AIUseCaseTransformsAsset
- AIUseCaseTrainedByAsset
- AIUseCaseHasOutputAsset
- For every asset that is related to an AI Model asset that is related to the AI Use Case asset by the relation type: AIUseCaseUsesAIModel.Note The asset must be related to an AI Model asset via the following relation types:
- AIModelTrainedByAsset
- AIModelInfersFromAsset
- AIModelHasOutputAsset
Assets related to Deployed AI Model assets
| Relation type | Head role / corole tail | Public ID |
|---|---|---|
| trained by Asset | AI Model trained by / trains Asset | AIModelTrainedByAsset |
| infers from Asset | AI Model infers from / used to infer Asset | AIModelInfersFromAsset |
| has output Asset | AI Model has output / is output Asset | AIModelHasOutputAsset |
A Data Category asset is shown in the Privacy Context widget if the indirectly related asset is related to the AI Model asset by one of the following relation types:
- AIModelTrainedByAsset
- AIModelInfersFromAsset
- AIModelHasOutputAsset
Notifications
Notifications are sent to a default list of recipients, based on resource roles, to alert stakeholders when there are changes to metadata related to your AI use cases. For complete information, including the default resource role recipients, how to edit the list recipients, and the available notification channels, go to Notifications of metadata changes that affect AI use cases.
Limitations
The following limitations apply to both indirectly related policies and data categories.
- Up to 1,000 indirectly related Policy assets and 1,000 indirectly related Data Category assets can be shown in the respective widgets on an AI Use Case or Deployed AI Model asset page. If there are more than 1,000 Policy assets, or more than 1,000 Data Category assets, only the first 1,000 assets are shown in the respective widgets.
These limitations will be improved in a future version of Collibra.