AI Governance operating model
The AI Governance operating model includes the following AI Governance-specific asset types:
| Asset type | Description | Public ID |
|---|---|---|
| AI Agent | An AI agent is a system that uses one or more AI models to perceive its environment, make decisions, and take actions. | AIAgent |
| AI Project |
A structured initiative that involves the development, deployment, and management of AI Models and Agents. |
AIProject |
| AI Use Case | An AI Use Case is a specific application of artificial intelligence (AI) and AI Models trained on specific data in order to solve a business problem and deliver business value. Implementing an AI Use Case may result in automating a task, improve decision-making or develop new products and services. | AIUseCase |
| Deployed AI Model | A deployed AI model is a specific instance of a trained, or fine-tuned, AI model that is integrated in your production environment. Once you deploy the AI model in an environment, we refer to that specific instance of the model as a deployed AI model. | DeployedAIModel |
| Foundational AI Model |
A foundational model is a machine learning model trained on broad, unlabeled data at scale, designed to serve as a base for adaptation to a variety of specific tasks or domains. Important This asset type is currently only available for the Azure AI Foundry integration. It will become available for other AI model integrations in future versions of Collibra. |
FoundationalAIModel |
Other important asset types that are not specific to AI Governance include the following:
- File: Assets that represent dataset files used to fine-tune deployed AI models.
- Storage Container: Assets that represent the folders containing dataset files
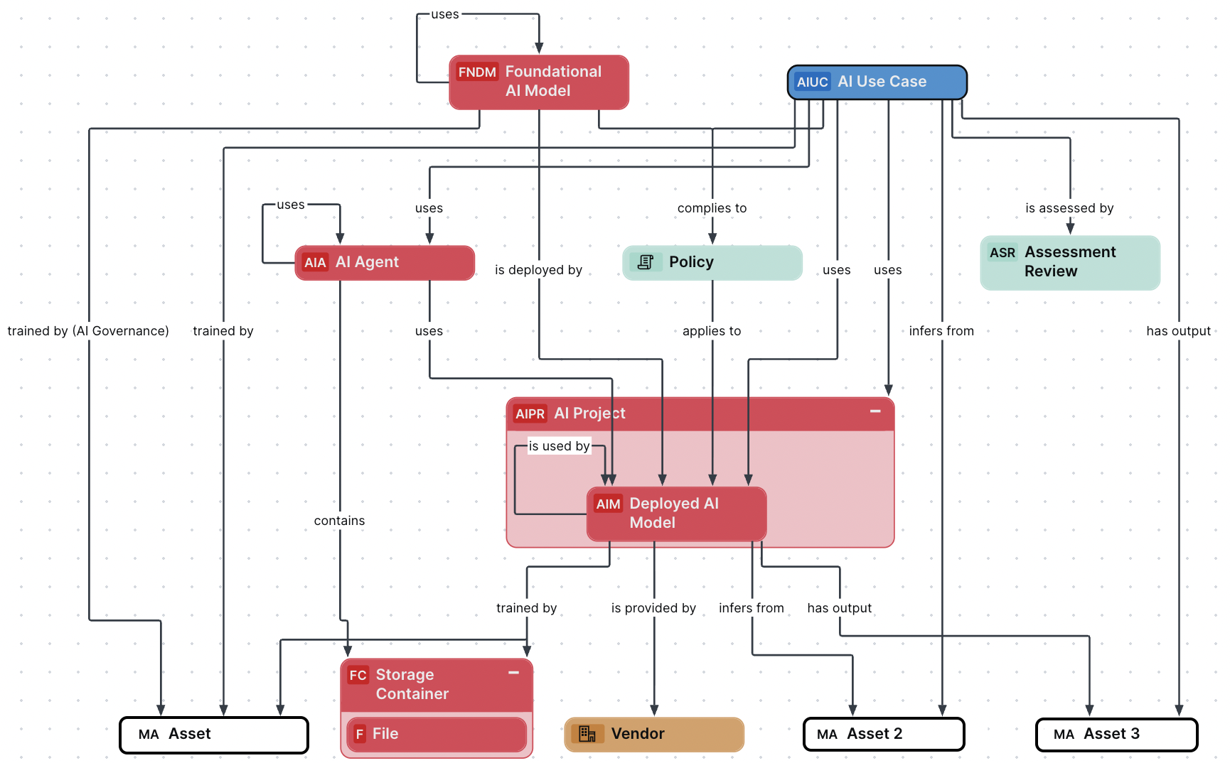
The following image shows the relations between the AI Governance asset types and other relevant asset types. For instructions on how to create this diagram view in your Collibra environment, see Create an AI Governance operating model diagram view, at the bottom of this topic.
Descriptions, attributes, and relation types
Click the relevant tab below to see descriptions and the out-of-the-box attributes, relation types and more, for each asset type.
The details relevant to each asset type apply also to their respective child asset types.
Description
An AI agent is a system that uses one or more AI models to perceive its environment, make decisions, and take actions.
Relation types
| Relation type | Head role / corole tail | Public ID |
|---|---|---|
| is used by AI Use Case | AI Use Case uses / is used by AI Agent | AIUseCaseUsesAIAgent |
| uses Deployed AI Model | AI Agent uses / is used by Deployed AI Model | AIAgentUsesAIModel |
| uses AI Agent | AI Agent uses / is used by AI Agent | AIAgentUsesAIAgent |
| contains Storage Container | AI Agent contains / is part of Storage Container | AIAgentContainsFileContainer |
Attributes
The global assignment of the AI Agent asset type is not configured with any attributes.
Domain type
AI Agent assets can be created in domains of type Technology Asset Domain.
Asset statuses
For any asset type, you can configure which initial status you want assets to have when they are created. For some asset types, including the AI Agent, Deployed AI Model, and AI Use Case asset types (and child asset types), the Activate Lifecycle tracker option is available in the global assignment. This option allows you to configure an asset status progression that represents the lifecycle stages through which assets of that type will evolve.
By default, the Enable lifecycle management option is selected for the AI Use Case and Deployed AI Model asset types. By default, it is not selected for the AI Agent asset type. For more information, go to Configure the lifecycle stages of AI Governance assets.
| Asset status | Description |
|---|---|
| Candidate | The asset is in an initial drafting state. |
| Under Review |
The stakeholders are reviewing an asset. The reviewer is analyzing an issue and proposing a solution. |
| Reviewed | The stakeholders have reviewed the asset. |
| In Progress | The assignee is solving the issue. |
| Approval Pending | The approvers are voting for the approval of a data usage request. |
| Accepted | The stewards approved an asset definition. The technical stewards are granting the requested access. The reviewer is appointing an assignee to resolve an issue. |
| Implemented | The asset has been implemented and is available for use. |
| Missing from source | The asset is no longer available in the source. |
Tip For information on editing the status of an asset, go to Edit an asset.
Description
A structured initiative that involves the development, deployment, and management of AI Models and Agents.
Relation types
| Relation type | Head role / corole tail | Public ID |
|---|---|---|
| is used by AI Use Case | AI Use Case uses / is used by AI Project | AIUseCaseUsesAIProject |
| deploys Deployed AI Model | AI Project deploys / is deployed by Deployed AI Model | AIProjectDeploysDeployedAIModel |
Attributes
| Attribute | Description | Public ID |
|---|---|---|
| Description | The description of the asset. This is typically a more verbose way to describe what the asset means. | Description |
| Location | The location where the actual asset is stored or can be found. | Location |
| Project Id | A globally unique identifier for your project. | ProjectId |
| URL | Uniform Resource Locator, also colloquially known as web address. | Url |
Domain type
AI Project assets can be created in domains of type Technology Asset Domain.
Asset statuses
| Asset status | Description |
|---|---|
| Candidate | The asset is in an initial drafting state. |
| Under Review | The stakeholders are reviewing an asset. |
| Accepted | The stewards approved an asset definition. |
| Archived | You can use this status for projects that have been closed and are no longer in production. They are in storage for future reference. |
| Rejected | You can use this status for projects that have been canceled or aren’t being considered for future production. They're in storage for future reference. |
Tip For information on editing the status of an asset, go to Edit an asset.
Description
A specific application of AI and AI Models, trained on specific data in order to solve a business problem and deliver business value. Implementing an AI use case may result in automating a task, improving decision-making, or developing new products and services.
Relation types
| Relation type | Head role / corole tail | Public ID |
|---|---|---|
| is assessed by Assessment Review | Asset is assessed by / assesses Assessment Review |
AssetIsAssessedByAssessmentReview |
| uses Deployed AI Model | AI Use Case uses / used in Deployed AI Model |
AIUseCaseUsesAIModel |
| infers from Asset | AI Use Case infers from / used to infer Asset |
AIUseCaseTransformsAsset |
| infers from Data Category | AI Use Case infers from / infers Data Category | AiUseCaseUsesInfersFromDataCategory |
| trained by Asset | AI Use Case trained by / trains in Asset |
AIUseCaseTrainedByAsset |
| is trained by Data Category | AI Use Case is trained by / trains Data Category | AiUseCaseIsTrainedByDataCategory |
| has output Asset | AI Use Case has output / is output Asset |
AIUseCaseHasOutputAsset |
| has output Data Category | AI Use Case has output / is output of Data Category |
AIUseCaseHasOutputAsset |
| complies to Policy | Asset complies to / applies to Policy | AiUseCaseCompliesToPolicy |
| used AI Agent | AI Use Case uses / is used by AI Agent | AIUseCaseUsesAIAgent |
| uses AI Project | AI Use Case uses / is used by AI Project | AIUseCaseUsesAIProject |
Attributes
| Attribute | Description | Public ID |
|---|---|---|
| Description |
General description of the Use Case and its potential for the use of AI. |
Description |
| Use Case Application |
Indicates that the AI use case will be used by an external audience or internally by your organization. |
UseCaseApplication |
| Business Case |
Refers to the business problem you want to solve with the AI use case. It focuses on describing a concrete business problem. For example, I'm a customer support manager and my team receives too many support tickets. |
BusinessCase |
| Business Value |
Refers to how this AI use case can improve your organization. For example, reduce support tickets, bring in additional revenue, or mitigate risks. |
BusinessValue |
| Business Sponsor |
Refers to the Business Owner or Executive Sponsor of the AI Use Case in your organization. |
BusinessSponsor |
| Maintenance Cost |
Indicates the overall expected cost of running the Use Case over selected period of time. |
MaintenanceCost |
| General Purpose AI |
Refers to whether the model used in your AI use case is using a General Purpose AI (GPAI). Some regulatory frameworks may impose additional transparency and risk mitigation requirements for GPAI based systems, sometimes referred to as foundation models. For example, large language models (LLMs). |
GeneralPurposeAI |
| Third-Party Model |
Refers to the vendor of your AI model(s) and what kind of model you are using. For example, Google Vertex. |
ThirdPartyModel |
| Internal Model |
Refers to the existing or upcoming internally built model(s) your AI use case may use. |
InternalModel |
| Training Data Description |
The training or re-retraining data used to teach the AI model(s). |
TrainingDataDescription |
| Inference Data Description |
An explanation of the input or inference data the AI model(s) uses to create output data. For example, an image classification model uses images as input data and a language model uses text as input data. |
InferenceDataDescription |
| Model Output |
An explanation of the output data that the AI model(s) is expected to create. For example, classification labels, descriptions, or complex probability predictions. |
ModelOutput |
| Data Storage |
Refers to whether any data is stored, and if so, where and how the data is stored. For example, the prompts data is stored on the cloud. |
DataStorage |
| Automation Level |
The nature and degree of automation of the AI use case. For example, are decisions going to be based solely on the automated output, or is human oversight possible or planned? |
AutomationLevel |
| Model Monitoring |
Refers to how your organization will ensure the AI model is meeting accuracy and performance expectations. |
ModelMonitoring |
| Legal Approval Date |
Date your legal team approved or rejected the AI use case. |
LegalApprovalDate |
| Legal Approval Renewal Date |
Date of the expected periodical review of the Use Case’s approval. |
LegalApprovalRenewalDate |
| Legal Description of Model |
Description of the AI model provided by your legal team. This may include any legal repercussions of processing the AI model within the context of the AI use case. |
LegalModelDescription |
| Security Protocols |
Any general security protocols that may result from the implementation of the AI use case. |
SecurityProtocols |
| Data Retention Protocols |
Any data retention standards already in place or projected to be implemented for the AI use case. |
DataRetentionProtocols |
| Data Privacy Risks |
Any data privacy risks that may result from processing the AI model within the context of this AI use case and either putting it on the market for external customer use or internal use. For example, is there the risk of a data breach or misuse of data? |
DataPrivacyRisks |
| Data Privacy Risk Score | Number calculated from Risk Assessment. | DataPrivacyRiskScore |
| Intellectual Property Risks |
Inherent Intellectual Property Risks resulting from processing AI Models within this use case and placing them on the market or putting into service for own use. Examples include copyright or patent infringement. |
IntellectualPropertyRisks |
| Ethical Risks |
Any ethical risks that may result from processing the AI model within the context of this AI use case and either putting it on the market for external customer use or internal use. For example, is there the risk of a data breach or misuse of data? |
EthicalRisks |
| Other Risks |
Other Risks resulting from processing AI Models within this use case and placing them on the market or putting into service for own use. Examples can include safety and reliability, security, social risks. |
OtherRisks |
| Business Risks | A summary of the business risks associated with implementing the AI use case. For example, the expected financial loss resulting from significant disruptions to the business due to the complexity of operating the AI model. | BusinessRisks |
| Overall Risk Analysis |
Details and the result of any risk analysis performed on the AI use case. |
OverallRiskAnalysis |
| Overall Risk Rating |
Risk level calculated based on pre-defined thresholds in the default Risk Assessment. |
OverallRiskRating |
| Transparency Disclosure Requirements |
Transparency Disclosure Requirements refers to identified requirements, if any, for AI use case transparency. For example, a Transparency Declaration that requires an organization to disclose the purpose of the AI model and any data used for training purposes. |
TransparencyDisclosureRequirements |
| Protective Measures |
Any additional required or recommended actions that have been identified based on regulations, industry standards or dedicated frameworks. |
ProtectiveMeasures |
Domain type
AI Use Case assets can be created in domains of type Business Asset Domain.
Asset statuses
For any asset type, you can configure which initial status you want assets to have when they are created. For some asset types, including the AI Agent, Deployed AI Model, and AI Use Case asset types (and child asset types), the Activate Lifecycle tracker option is available in the global assignment. This option allows you to configure an asset status progression that represents the lifecycle stages through which assets of that type will evolve.
By default, the Enable lifecycle management option is selected for the AI Use Case and Deployed AI Model asset types. By default, it is not selected for the AI Agent asset type. For more information, go to Configure the lifecycle stages of AI Governance assets.
| Asset status | Description | |
|---|---|---|
| Core path | Ideation | You can use this status for suggestions, opportunities, or proofs of concept. |
| Development |
You can use this status to show that a review has taken place and development work has started. |
|
| Monitoring | You can use this status to show that a release has been made and monitoring is taking place for potential performance, reliability, and accuracy risks. | |
| Other statuses | Rejected |
You can use this status for projects that have been canceled or aren’t being considered for future production. They're in storage for future reference. |
| Archived | You can use this status for projects that have been closed and are no longer in production. They are in storage for future reference. | |
Tip For information on editing the status of an asset, go to Edit an asset.
A structured initiative that involves the development, deployment, and management of AI Models and Agents.
Description
A specific instance of a trained, or fine-tuned, AI model that is integrated in your production environment. Once you deploy the AI model in an environment, we refer to that specific instance of the model as a deployed AI model.
Relation types
| Relation type | Head role / corole tail | Public ID |
|---|---|---|
| used in AI Use Case | AI Use Case uses / used in AI Model | AIUseCaseUsesAIModel |
| trained by Asset | Deployed AI Model trained by / trains Asset | AIModelTrainedByAsset |
| infers from Asset | Deployed AI Model infers from / used to infer Asset | AIModelInfersFromAsset |
| has output Asset | Deployed AI Model has output / is output Asset | AIModelHasOutputAsset |
| is provided by Vendor | Deployed AI Model is provided by / provides Vendor | AIModelProvidedByVendor |
| uses AI Model | Deployed AI Model uses / is used by Deployed AI Model | AIModelUsesAIModel |
| complies to Policy | Deployed AI Model complies to / applies to Policy | AIModelCompliesToPolicy |
| is deployment of Foundational AI Model | Deployed AI Model is deployment of / is deployed by Foundational AI Model | AIModelIsDeploymentOfFoundationalAIModel |
| deployed by AI Project | Deployed AI Model is deployed in / deploys AI Project | AIProjectDeploysAIModel |
Attributes
| Attribute | Description | Public ID |
|---|---|---|
| Description | The description of the asset. This is typically a more verbose way to describe what the asset means. |
Description |
| Content Filter | The content filters applied to a deployed AI model. | ContentFilter |
| Model Accuracy |
Model Accuracy refers to how well the model performs on a given task. Typically, this is defined by the proportion of correct predications made by the model. For example, if a model is used to classify emails as spam or not spam, and it classifies 90% of emails correctly, then the model accuracy is 90%. |
ModelAccuracy |
| Model Precision |
Model Precision refers to how accurate positive model predictions are. Typically, this is defined as the proportion of predictions that are correct. For example, if a model is used to classify emails as spam, and it correctly classifies 95% of emails as spam, then the model has a precision of 0.95. |
ModelPrecision |
| Mean Squared Error |
Mean Squared Error (MSE) refers to a model quality metric that measures the quality of the model’s predications. |
MeanSquaredError |
| Mean Absolute Error |
Mean Absolute Error (MAE) refers to a model quality metric that evaluates the performance of regression models. |
00000000-0000-0000-0000-000000000331 |
| Model Type |
Type of AI model. Values include: Generative AI, Classification, Regression, Computer Vision, Reinforcement Learning, and Image Classification. |
00000000-0000-0000-0000-000000000334 |
| Retrain Cycle |
The frequency with which the model is retrained. Values include. |
00000000-0000-0000-0000-000000000335 |
| Feature Importance |
Feature Importance refers to how important a feature is to a machine learning model. It helps you to understand which features contribute the most to the model’s predictions. |
00000000-0000-0000-0000-000000000333 |
| Version | If this asset is versioned (manually or in an external system), this string represents the asset version. | 00000000-0000-0000-0000-000000000263 |
| Repository | Reference to the repository where the code behind the model is stored. | 00000000-0000-0000-0000-000000003120 |
Domain type
AI Model assets can be created in domains of type Technology Asset Domain.
Asset statuses
For any asset type, you can configure which initial status you want assets to have when they are created. For some asset types, including the AI Agent, Deployed AI Model, and AI Use Case asset types (and child asset types), the Activate Lifecycle tracker option is available in the global assignment. This option allows you to configure an asset status progression that represents the lifecycle stages through which assets of that type will evolve.
By default, the Enable lifecycle management option is selected for the AI Use Case and Deployed AI Model asset types. By default, it is not selected for the AI Agent asset type. For more information, go to Configure the lifecycle stages of AI Governance assets.
| Asset status | Description | |
|---|---|---|
| Core path | Candidate | The asset is in an initial drafting state. |
| Under Review |
The stakeholders are reviewing an asset. The reviewer is analyzing an issue and proposing a solution. |
|
| Accepted | The stewards approved an asset definition. The technical stewards are granting the requested access. The reviewer is appointing an assignee to resolve an issue. | |
| Other statuses | Rejected |
You can use this status for projects that have been canceled or aren’t being considered for future production. They're in storage for future reference. |
| Archived | You can use this status for projects that have been closed and are no longer in production. They are in storage for future reference. | |
Tip For information on editing the status of an asset, go to Edit an asset.
Important This asset type is currently only available for the Azure AI Foundry integration. It will become available for other AI model integrations in future versions of Collibra.
Description
A machine learning model that is trained on broad, unlabeled data at a large scale, designed to serve as a base for adaptation to a variety of specific tasks or domains.
Relation types
| Relation type | Head role / corole tail | Public ID |
|---|---|---|
| is deployed by Deployed AI Model | Deployed AI Model is deployment of / is deployed by Foundational AI Model | AIModelIsDeploymentOfFoundationalAIModel |
| uses Foundational AI Model | Foundational AI Model uses / is used by Foundational AI Model | FoundationalAIModelUsesFoundationalAIModel |
| trained by (AI Governance) Asset | Foundational AI Model trained by (AI Governance) / trains (AI Governance) Asset | FoundationalAIModelTrainedByAsset |
| complies to Governance Asset | Asset (AI Foundational Model) complies to / applies to Governance Asset (Policy) | AssetCompliesToGovernanceAsset |
Attributes
| Attribute | Description | Public ID |
|---|---|---|
| Description | The description of the asset. This is typically a more verbose way to describe what the asset means. |
Description |
| AI System Provider | The AI service that provides the AI model. Multiple providers can be associated with a model. | AISystemProvider |
| Content Filter | The content filters applied to the foundational AI model. | ContentFilter |
| Creation Date in Source | The date on which the resource was created in the source system. |
CreationDateInSource |
| Model Lifecycle Status | The lifecycle status of the foundational AI model in the source system, for example Beta, Preview, and GA. |
ModelLifecycleStatus |
| Model Name | The name of the foundational AI model. |
ModelName |
| Retirement Date in Source | The date on which the resource was retired in the source system. | RetirementDateInSource |
| Version | If this asset is versioned (manually or in an external system), this string represents the asset version. | Version |
Domain type
Foundational AI Model assets can be created in domains of type Technology Asset Domain.
Asset statuses
| Asset status | Description |
|---|---|
| Candidate | The asset is in an initial drafting state. |
| Under Review | The stakeholders are reviewing an asset. |
| Accepted | The stewards approved an asset definition. |
| Archived | You can use this status for projects that have been closed and are no longer in production. They are in storage for future reference. |
| Rejected | You can use this status for projects that have been canceled or aren’t being considered for future production. They're in storage for future reference. |
Tip For information on editing the status of an asset, go to Edit an asset.
Create an AI Governance operating model diagram view
You can create an AI Governance diagram view, to visualize the operating model. The following procedure describes how to quickly create a new diagram view by copying and pasting the JSON code in the diagram view text editor.
Steps
- Open the asset page.
- Click the
Diagram tab.
The diagram is shown in the default diagram view. - Click
to add a new view. - Select the Text option below the diagram view name.
The diagram view text editor is shown. - Copy the code from the Show JSON code section below and paste it in the diagram view text editor.
- Click Save.
- Edit the name and description of the diagram view as needed.
{
"nodes": [
{
"id": "AI Use Case",
"type": {
"id": "00000000-0000-0000-0000-000000031401"
},
"fields": [],
"editorSettings": {
"edgePropsExpanded": true,
"nodePropsExpanded": false
}
},
{
"id": "Deployed AI Model",
"type": {
"id": "00000000-0000-0000-0000-000000031402"
},
"editorSettings": {
"nodePropsExpanded": false,
"filterPropsExpanded": true
}
},
{
"id": "Vendor",
"type": {
"id": "00000000-0000-0000-0000-000000031403"
}
},
{
"id": "Assessment Review",
"type": {
"id": "00000000-0000-0000-0000-000000031305"
}
},
{
"id": "Policy",
"type": {
"id": "00000000-0000-0000-0000-000000031202"
}
},
{
"id": "Asset",
"type": {
"id": "00000000-0000-0000-0000-000000031000"
}
},
{
"id": "Asset 2",
"type": {
"id": "00000000-0000-0000-0000-000000031000"
}
},
{
"id": "Asset 3",
"type": {
"id": "00000000-0000-0000-0000-000000031000"
}
},
{
"id": "AI Agent",
"type": {
"id": "00000000-0000-0000-0000-000000031450"
}
},
{
"id": "Storage Container",
"type": {
"id": "00000000-0000-0000-0001-002900000002"
}
},
{
"id": "AI Project",
"type": {
"id": "00000000-0000-0000-0000-000000031420"
}
},
{
"id": "Foundational AI Model",
"type": {
"id": "00000000-0000-0000-0000-000000031422"
}
},
{
"id": "File",
"type": {
"id": "00000000-0000-0000-0000-000000031304"
}
}
],
"edges": [
{
"from": "Deployed AI Model",
"to": "Vendor",
"label": "",
"style": "arrow",
"type": {
"id": "00000000-0000-0000-0000-000000007105"
},
"roleDirection": true
},
{
"from": "AI Use Case",
"to": "Deployed AI Model",
"label": "",
"style": "arrow",
"type": {
"id": "00000000-0000-0000-0000-000000007098"
},
"roleDirection": true
},
{
"from": "AI Use Case",
"to": "Assessment Review",
"label": "",
"type": {
"id": "00000000-0000-0000-0000-000000007097"
},
"roleDirection": true
},
{
"from": "AI Use Case",
"to": "Policy",
"label": "",
"type": {
"id": "00000000-0000-0000-0000-000000007018"
},
"roleDirection": true
},
{
"from": "AI Use Case",
"to": "Asset 3",
"label": "",
"style": "arrow",
"type": {
"id": "00000000-0000-0000-0000-000000007101"
},
"roleDirection": true
},
{
"from": "Policy",
"to": "Deployed AI Model",
"label": "",
"style": "arrow",
"type": {
"id": "00000000-0000-0000-0000-000000007018"
},
"roleDirection": false
},
{
"from": "Deployed AI Model",
"to": "Asset 2",
"label": "",
"style": "arrow",
"type": {
"id": "00000000-0000-0000-0000-000000007103"
},
"roleDirection": true
},
{
"from": "Deployed AI Model",
"to": "Asset",
"label": "",
"style": "arrow",
"type": {
"id": "00000000-0000-0000-0000-000000007102"
},
"roleDirection": true
},
{
"from": "Deployed AI Model",
"to": "Asset 3",
"label": "",
"style": "arrow",
"type": {
"id": "00000000-0000-0000-0000-000000007104"
},
"roleDirection": true
},
{
"from": "Deployed AI Model",
"to": "Deployed AI Model",
"label": "",
"style": "arrow",
"type": {
"id": "00000000-0000-0000-0000-000000007106"
},
"roleDirection": false
},
{
"from": "AI Use Case",
"to": "AI Agent",
"label": "",
"style": "arrow",
"type": {
"id": "00000000-0000-0000-0000-000000007109"
},
"roleDirection": true
},
{
"from": "AI Agent",
"to": "Deployed AI Model",
"label": "",
"style": "arrow",
"type": {
"id": "00000000-0000-0000-0000-000000007108"
},
"roleDirection": true
},
{
"from": "AI Agent",
"to": "AI Agent",
"label": "",
"style": "arrow",
"type": {
"id": "00000000-0000-0000-0000-000000007110"
},
"roleDirection": true
},
{
"from": "AI Agent",
"to": "Storage Container",
"label": "",
"style": "arrow",
"type": {
"id": "00000000-0000-0000-0000-000000007115"
},
"roleDirection": true
},
{
"from": "AI Use Case",
"to": "AI Project",
"label": "",
"style": "arrow",
"type": {
"id": "00000000-0000-0000-0000-000000007112"
},
"roleDirection": true
},
{
"from": "AI Project",
"to": "Deployed AI Model",
"label": "",
"style": "boxing",
"type": {
"id": "00000000-0000-0000-0000-000000007111"
},
"roleDirection": true
},
{
"from": "Foundational AI Model",
"to": "Deployed AI Model",
"label": "",
"style": "arrow",
"type": {
"id": "00000000-0000-0000-0000-000000007113"
},
"roleDirection": false
},
{
"from": "Foundational AI Model",
"to": "Policy",
"label": "",
"style": "arrow",
"type": {
"id": "00000000-0000-0000-0000-000000007018"
},
"roleDirection": true
},
{
"from": "Storage Container",
"to": "File",
"label": "",
"style": "boxing",
"type": {
"id": "00000000-0000-0000-0000-000000007060"
},
"roleDirection": true
},
{
"from": "Foundational AI Model",
"to": "Asset",
"label": "",
"style": "arrow",
"type": {
"id": "00000000-0000-0000-0000-000000007117"
},
"roleDirection": true
},
{
"from": "AI Use Case",
"to": "Asset",
"label": "",
"style": "arrow",
"type": {
"id": "00000000-0000-0000-0000-000000007100"
},
"roleDirection": true
},
{
"from": "AI Use Case",
"to": "Asset 2",
"label": "",
"style": "arrow",
"type": {
"id": "00000000-0000-0000-0000-000000007099"
},
"roleDirection": true
},
{
"from": "Foundational AI Model",
"to": "Foundational AI Model",
"label": "",
"style": "arrow",
"type": {
"id": "00000000-0000-0000-0000-000000007116"
},
"roleDirection": true
},
{
"from": "Deployed AI Model",
"to": "Storage Container",
"label": "",
"style": "arrow",
"type": {
"id": "00000000-0000-0000-0000-000000007102"
},
"roleDirection": true
}
],
"showOverview": false,
"enableFilters": false,
"showLabels": true,
"showFields": true,
"showLegend": false,
"showPreview": false,
"visitStrategy": "directed",
"layout": "HierarchyTopBottom",
"maxNodeLabelLength": 50,
"maxEdgeLabelLength": 30,
"layoutOptions": {
"compactGroups": false,
"componentArrangementPolicy": "topmost",
"edgeBends": true,
"edgeBundling": true,
"edgeToEdgeDistance": 5,
"minimumLayerDistance": "auto",
"nodeToEdgeDistance": 5,
"orthogonalRouting": true,
"preciseNodeHeightCalculation": true,
"recursiveGroupLayering": true,
"separateLayers": true,
"webWorkers": true,
"nodePlacer": {
"barycenterMode": true,
"breakLongSegments": true,
"groupCompactionStrategy": "none",
"nodeCompaction": false,
"straightenEdges": true
}
}
}