Governance assets

The following table contains the most relevant Governance Asset asset types.

Note Not all these asset types are available out of the box (OOTB). For a complete list of OOTB asset types, go to Out-of-the-box asset types.
Asset type Description
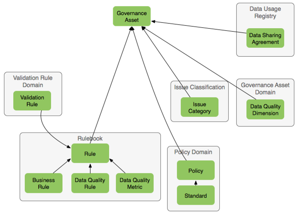
Policy A statement of intent that is implemented by a set of rules. Policies are usually set by a data governance council.
Standard A specific low-level mandatory action or rule that helps to enforce and support a policy. Example: All personal information must be encrypted with a specific encryption type.
Regulation

A directive made and maintained by an authority. For example, BCBS and Solvency.

Purpose

An asset that describes the reason for which another asset is created or for which another asset exists.

Legal Basis

The lawfulness of processing, as defined by Article 6 of GDPR. Personal data may be processed only if, and to the extent that, at least one legal basis applies. (Implicit for CCPA)

Assessment

A type of asset that is used to store the results of assessments as attributes and relations.

Safeguard

(GDPR) Safeguards for transfers of data and in particular Personal Information to third parties, other countries or international organizations.

Risk An uncertain event that could create damage, injury, liability, loss or any other negative occurrence that is caused by external or internal vulnerabilities (Risk Sources), which can be avoided through controls.
Control A measure taken to mitigate a risk. Any process, policy, device, practice, or other conditions and/or actions which maintain and/or modify risk.

Governance assets by domain