Sigma asset types and operating model for metadata synchronization
The Sigma integration in Collibra Data Intelligence Cloud creates and maintains a dedicated set of asset types that represent the metadata from your Sigma environment. These assets are automatically generated and synchronized from Sigma via the Edge capability.
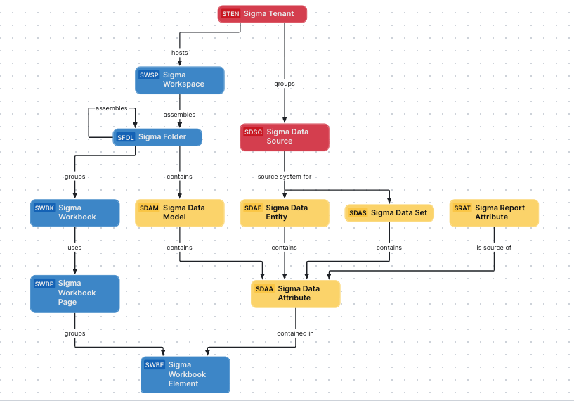
Each asset type reflects a core Sigma object — such as a workspace, dashboard, or dataset — and is related hierarchically within Collibra to provide data context, ownership, and lineage.
The Sigma integration uses the following out-of-the-box asset types:
| Asset type in CPSH | Description |
|---|---|
| Sigma Tenant | Represents the top-level Sigma environment for a specific organization. A tenant includes users, workspaces, data sources, and access configurations. |
| Sigma Data Source | Represents a connection configuration in Sigma that links to an external data source such as Snowflake, BigQuery, or Redshift. This enables mapping of Sigma datasets to underlying data warehouse tables. |
| Sigma Workspace | Represents a top-level workspace in Sigma that contains dashboards, datasets, and assets accessible to users. It corresponds to the logical grouping of reports or data models in your Sigma organization. |
| Sigma Folder | Represents a logical folder structure inside a workspace that organizes dashboards, datasets, and workbooks. Used for navigation and access control. |
| Sigma Workbook | Represents a published or draft dashboard within a workspace. Dashboards contain one or more datasets or visual elements (widgets) built on top of Sigma queries. |
| Sigma Workbook Element | Represents an individual component (visual, chart, or text element) that appears within a workbook page. |
| Sigma Workbook Page | Represents an individual page or tab within a workbook. Each page may contain a set of visual elements, tables, or filters. |
| Sigma Report Attribute | Represents metadata or configuration details specific to reports or dashboards (e.g., filters, visual parameters, display settings). |
| Sigma Dataset | Represents a dataset in Sigma that is used as the underlying data source for dashboards. Datasets contain calculated fields, joins, and filters. |
| Sigma Data Entity | Represents a table-like object (entity) inside a dataset or model — typically corresponding to a warehouse table or joined query. |
| Sigma Data Model | Represents a data model in Sigma that is used as the underlying data source for dashboards. Datasets contain calculated fields, joins, and filters. |
| Sigma Data Attribute | Represents an individual data element or column within a Sigma dataset. Each data element can correspond to a column in a data warehouse or a calculated field defined in Sigma. |
You can easily recreate this diagram view in your CPSH environment. See Create a Sigma operating model diagram view.
Create a Sigma operating model diagram view
You can create a Sigma-specific diagram view, to visualize the operating model. The following procedure provides instruction on how to quickly create a new diagram view by copying and pasting the JSON code in the diagram view text editor.
Steps
- Open the asset page.
- Click the
Diagram tab.
The diagram is shown in the default diagram view. - Click
to add a new view. - Select the Text option below the diagram view name.
The diagram view text editor is shown. - Copy the code from the Show JSON code section below and paste it in the diagram view text editor.
- Click Save.
- Edit the name and description of the diagram view as needed.
{
"nodes": [
{
"id": "Sigma Tenant",
"type": {
"id": "00000000-0000-0000-0000-100000000091"
}
},
{
"id": "Sigma Workspace",
"type": {
"id": "00000000-0000-0000-0000-100000000093"
}
},
{
"id": "Sigma Data Source",
"type": {
"id": "00000000-0000-0000-0000-100000000092"
}
},
{
"id": "Sigma Folder",
"type": {
"id": "00000000-0000-0000-0000-100000000094"
}
},
{
"id": "Sigma Workbook",
"type": {
"id": "00000000-0000-0000-0000-100000000095"
}
},
{
"id": "Sigma Workbook Page",
"type": {
"id": "00000000-0000-0000-0000-100000000096"
}
},
{
"id": "Sigma Workbook Element",
"type": {
"id": "00000000-0000-0000-0000-100000000097"
}
},
{
"id": "Sigma Data Entity",
"type": {
"id": "00000000-0000-0000-0000-100000000101"
}
},
{
"id": "Sigma Data Set",
"type": {
"id": "00000000-0000-0000-0000-100000000100"
}
},
{
"id": "Sigma Data Model",
"type": {
"id": "00000000-0000-0000-0000-100000000099"
}
},
{
"id": "Sigma Data Attribute",
"type": {
"id": "00000000-0000-0000-0000-100000000102"
}
},
{
"id": "Sigma Report Attribute",
"type": {
"id": "00000000-0000-0000-0000-100000000098"
}
}
],
"edges": [
{
"from": "Sigma Tenant",
"to": "Sigma Workspace",
"label": "",
"style": "arrow",
"type": {
"id": "00000000-0000-0000-0000-120000000000"
},
"roleDirection": true
},
{
"from": "Sigma Tenant",
"to": "Sigma Data Source",
"label": "",
"style": "arrow",
"type": {
"id": "00000000-0000-0000-0000-000000007054"
},
"roleDirection": true
},
{
"from": "Sigma Workspace",
"to": "Sigma Folder",
"label": "",
"style": "arrow",
"type": {
"id": "00000000-0000-0000-0000-120000000001"
},
"roleDirection": true
},
{
"from": "Sigma Folder",
"to": "Sigma Folder",
"label": "",
"style": "arrow",
"type": {
"id": "00000000-0000-0000-0000-120000000001"
},
"roleDirection": true
},
{
"from": "Sigma Folder",
"to": "Sigma Workbook",
"label": "",
"style": "arrow",
"type": {
"id": "00000000-0000-0000-0000-120000000002"
},
"roleDirection": true
},
{
"from": "Sigma Workbook",
"to": "Sigma Workbook Page",
"label": "",
"style": "arrow",
"type": {
"id": "00000000-0000-0000-0000-120000000007"
},
"roleDirection": true
},
{
"from": "Sigma Workbook Page",
"to": "Sigma Workbook Element",
"label": "",
"style": "arrow",
"type": {
"id": "00000000-0000-0000-0000-120000000004"
},
"roleDirection": true
},
{
"from": "Sigma Data Source",
"to": "Sigma Data Entity",
"label": "",
"style": "arrow",
"type": {
"id": "00000000-0000-0000-0000-000000007050"
},
"roleDirection": true
},
{
"from": "Sigma Data Source",
"to": "Sigma Data Set",
"label": "",
"style": "arrow",
"type": {
"id": "00000000-0000-0000-0000-000000007050"
},
"roleDirection": true
},
{
"from": "Sigma Folder",
"to": "Sigma Data Model",
"label": "",
"style": "arrow",
"type": {
"id": "00000000-0000-0000-0000-120000000014"
},
"roleDirection": true
},
{
"from": "Sigma Data Entity",
"to": "Sigma Data Attribute",
"label": "",
"style": "arrow",
"type": {
"id": "00000000-0000-0000-0000-000000007047"
},
"roleDirection": true
},
{
"from": "Sigma Data Set",
"to": "Sigma Data Attribute",
"label": "",
"style": "arrow",
"type": {
"id": "00000000-0000-0000-0000-000000007062"
},
"roleDirection": true
},
{
"from": "Sigma Data Model",
"to": "Sigma Data Attribute",
"label": "",
"style": "arrow",
"type": {
"id": "00000000-0000-0000-0000-000000007196"
},
"roleDirection": true
},
{
"from": "Sigma Report Attribute",
"to": "Sigma Data Attribute",
"label": "",
"style": "arrow",
"type": {
"id": "00000000-0000-0000-0000-120000000010"
},
"roleDirection": false
},
{
"from": "Sigma Data Attribute",
"to": "Sigma Workbook Element",
"label": "",
"style": "arrow",
"type": {
"id": "00000000-0000-0000-0000-000000007058"
},
"roleDirection": true
}
],
"showOverview": false,
"enableFilters": true,
"showLabels": true,
"showFields": true,
"showLegend": false,
"showPreview": true,
"visitStrategy": "directed",
"layout": "HierarchyTopBottom",
"maxNodeLabelLength": 50,
"maxEdgeLabelLength": 30,
"layoutOptions": {
"compactGroups": false,
"componentArrangementPolicy": "topmost",
"edgeBends": true,
"edgeBundling": true,
"edgeToEdgeDistance": 5,
"minimumLayerDistance": "auto",
"nodeToEdgeDistance": 5,
"orthogonalRouting": true,
"preciseNodeHeightCalculation": true,
"recursiveGroupLayering": true,
"separateLayers": true,
"webWorkers": true,
"nodePlacer": {
"barycenterMode": true,
"breakLongSegments": true,
"groupCompactionStrategy": "none",
"nodeCompaction": false,
"straightenEdges": true
}
}
}