Deciding which SSO mode to use

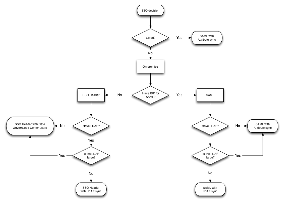
The following flow chart can help you decide which SSO mode to use. If you already know which mode is appropriate for your environment, just skip to the correct section in order to learn how to configure the relevant SSO mode.

Warning In case you are considering the SSO Header configuration, please make sure that you are aware of its limitations and security requirements. Please involve your security team while configuring SSO Header.

Note Collibra Platform Cloud only supports SAML with Attribute sync.