About quality score aggregations

A quality score aggregation is a chain of relations from the target asset to the source of the data quality score that instructs Collibra how to calculate scores. The source of the data quality score can be via Data Quality & Observability or an external data quality tool.

Quality score aggregations allow you to:

  • View data quality scores on physical data assets in Data Catalog.
  • View data quality scores on Business, Data, and Governance assets.
  • Control how data quality is compiled across assets.
  • View the health of your assets regardless of the source of your data quality insights.

Quality scores on assets in Data Catalog require a mapping between data quality monitors from a data quality tool, such as Data Quality & Observability, and a corresponding Column or Column subtype asset. Scores for Column and Table assets are shown out-of-the-box. However, relation types between assets and non-asset objects require custom aggregation paths for quality scores to be shown.

Example 
This example explains the fields of the score aggregation CDQO Database to Column, which collects values along the specified path and shows them on Database and Schema asset pages.

data quality rule aggregation path diagram

Type

The source data quality tool from which quality scores and results come.

In the example above, both Collibra data quality and External data quality are shown. However, in your environment, you might see only one. Support for the Data Quality & Observability capability and enabling external data quality tools are controlled via settings in Collibra Console. To edit these settings, please create a support ticket.

Name and Description

The quality score aggregation consists of a unique name and a description, which are shown on the Quality score aggregations tab in the Operating model section of the Settings page, and on the Quality score aggregations tab in the assignments of an asset type.

Note The Quality score aggregations tab may be named Data quality rules.

Target asset type

The target asset type is the asset type that will show the data quality score when the aggregation path is created.

In the example above, Database and Schema assets will show the data quality score.

Aggregation path

The quality score aggregation collects and aggregates values through a defined aggregation path. An aggregation path consists of a chain of relations that Collibra follows from the asset receiving the aggregated score to the asset containing the actual data quality values.

In the example above, Collibra aggregates values from Column assets for Database assets by looking up:

  • The Schema assets that these Database assets have.
  • The Table assets that these Schema assets contain.
  • The Column assets that these Table assets contain. This relation ends in a Column asset because when Data Quality & Observability is the source of data quality scores, the aggregation path must end in a Column asset to allow Collibra to look up the relevant monitors.

Examples of aggregation paths

Note Collibra automatically shows data quality scores for Table and Database assets, so generally do not need to configure these aggregation paths. These examples are provided only to illustrate the underlying chain of relations.

Table to Column

In the following example, the chain of relations in the aggregation path is Table contains Column.

table to column aggregation path diagram

Database to Column

In the following example, the chain of relations in the aggregation path is Technology Asset has Schema, Schema contains Table, and Table contains Column.

database to column aggregation path diagram

Table to Rule

In the following example, the chain of relations in the aggregation path is Table contains Column and Column is governed by Data Quality Rule.

table to data quality rule aggregation path diagram

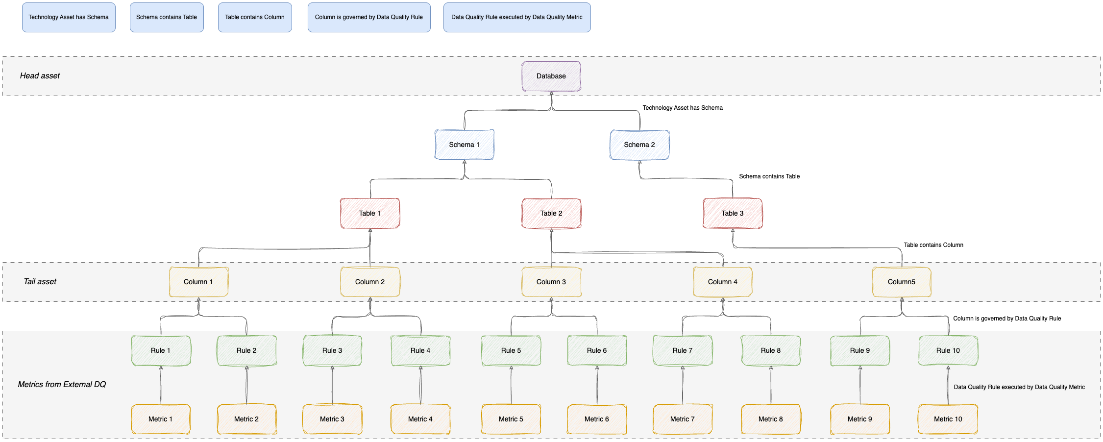
Database to Metric

In the following example, the chain of relations in the aggregation path is Technology Asset has Schema, Schema contains Table, Table contains Column, Column is governed by Data Quality Rule, and Data Quality Rule executed by Data Quality Metric.

database to metric aggregation path diagram

What's next