Migration export logic

The export logic of the migration feature determines how an object is exported: which fields and other objects it needs.

If you export an object, Collibra Platform automatically exports all referenced objects. For example, if you export a workflow, Collibra will also export roles, asset types, and statuses to which the workflow refers. For that reason, the migration feature differentiates between primary objects and secondary objects:

  • Primary objects are objects that you choose to migrate.
  • Secondary objects are objects that are needed for the correct behavior of a primary object or another secondary object.

Primary objects

You can migrate most of the model objects and navigation artifacts:

  • Model objects:
    • Assignments
    • Global roles
    • Resource roles
  • Workflows
  • Navigation artifacts that are public or shared with a role:
    • Asset views:
      • Global
      • In applications
      • In communities and domains
      • Domain type defaults, if enabled
    • Dashboards
    • Diagram views
    • Search filters
Note 
  • For navigation artifacts, you cannot choose specific artifacts to migrate. All navigation artifacts that are public or shared with a role are migrated. Navigation artifacts that are private or only shared with specific users are not migrated.
  • For model objects, you can choose specific objects to migrate. For example, you can migrate one specific workflow.
  • You cannot choose to migrate anything else. Keep in mind that other objects might be migrated as secondary objects.
  • Views that reference individual users or user groups cannot be exported.

Secondary objects

Secondary objects are objects that are referenced by a primary object or by another secondary object. These could also be instance data.

Secondary objects include the following:

  • Assets
  • Asset types
  • Assets referenced by a filter clause on a relation type filter
  • Characteristic types
    • Attribute types
    • Complex relation types
    • Relation types
  • Asset page layout configurations, excluding draft, dynamic, and out-of-the-box layouts
  • Scopes
  • Communities
  • Data quality rules
  • Domain types
  • Domains
  • Roles
  • Status
  • Validation rules

Objects that cannot be migrated

Some objects will never be migrated. The following is a non-exhaustive list of such objects:

  • Attachments
  • Comments
  • Data quality scores
  • Ratings
  • Tags
  • Tasks
  • User groups
  • Users

Export logic by object

The following table shows an overview of all objects, their exported fields, and the secondary objects to which they can refer.

Tip 

Use these options to filter the rows of the table to your needs:

Object Migrated fields and secondary objects

Asset

 

Asset type

 

  • ID
  • Name
  • Description
  • Parent asset types, up to the root asset type (for example Business asset)
  • displayNameEnabled
  • ratingsEnabled
  • Asset type groups and their assignment

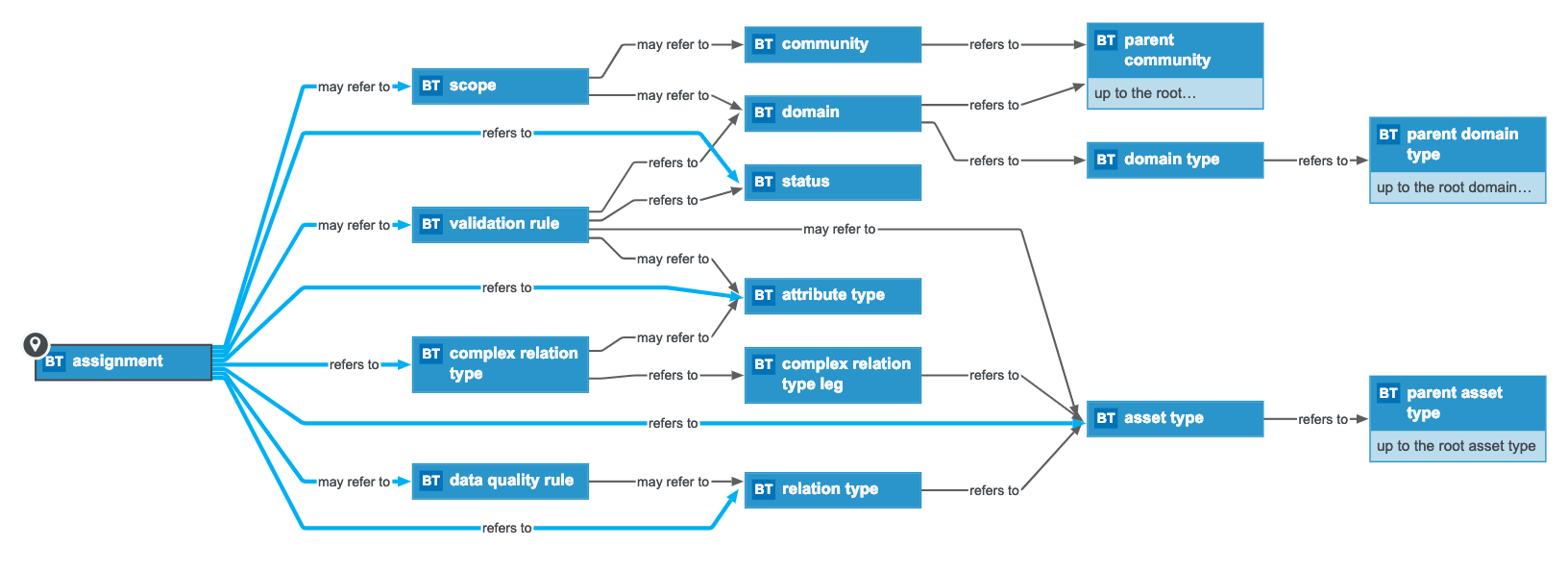
Assignment

Attribute

 

  • ID
  • Value(s)

Attribute type

 

  • ID
  • Name
  • Description
Community

 

Complex relation type

 

  • ID
  • Name
  • Description

Data quality rule

  • ID
  • Name
  • Description
  • Aggregation path

Domain

Domain type

Relation type

  • ID
  • Description
  • Role
  • Co-role

Roles

  • No secondary objects
  • ID
  • Name
  • Description
  • Global
  • Permissions

Scope

  • ID
  • Name
  • Description

Status

  • ID
  • Name
  • Description

Validation rule

Workflow
  • Name
  • Description
  • Status
  • Assignment rules (Applies To section)
  • Is Global Create
  • Start label
  • Configuration variables
  • Business Item object type (i.e. Global vs Asset)
  • Roles allowed to start
  • Roles allowed to stop
  • Roles allowed to reassign
  • Start events
  • Exclusivity
  • Candidate user check disabled
  • Guest user accessibility
  • Registered user accessibility
  • Process ID
  • Workflow XML
  • Flowable forms

Navigation objects

 

Asset view
Dashboard

Any field referenced in a template of a widget:

Diagram view

Any object referenced in the diagram view or its filter:

  • ID
  • Name
  • Roles

Search filter

Any object referenced in the search filter:

  • Comments
  • Roles