Power BI operating model

The lineage harvester collects Power BI metadata and sends it to the Collibra Data Lineage service. Collibra processes the metadata and creates new Power BI assets and relations in Data Catalog. You can see them on the asset page overview or visualize them in a diagram or in a technical lineage.

Note 
  • The assets have the same names as their counterparts in Power BI. Full names and Display names cannot be changed in Data Catalog.
  • Asset types are only created if you have all specific Power BI and Data Catalog permissions.
  • The Power BI assets are created in the domain (or domains) that you specify in the lineage harvester configuration file.
  • Relations that were created between Power BI assets and other assets via a relation type in the Power BI operating model, are deleted upon synchronization. The same is true of any attribute types in the operating model that you add to Power BI assets. To ensure that the characteristics you add to Power BI assets are not deleted upon synchronization, be sure to use characteristics that are not part of the Power BI operating model.

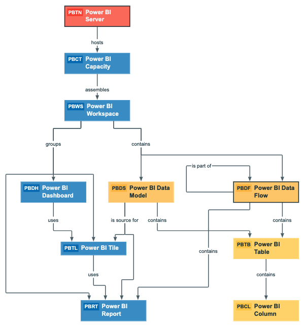
Power BI metadata overview

The following image shows the relations between Power BI asset types.

Harvested metadata per asset type

This table shows the harvested Power BI metadata for each Power BI asset type. This table also shows the resource ID for each asset type, attribute, and relation.

Asset type

Synchronized metadata

Resource ID

Power BI Capacity

Resource ID: 00000000-0000-0000-0000-100000000002

Full name

 
Display name  
Server hosts / is hosted in Business Dimension 00000000-0000-0000-0000-120000000000
BI Folder assembles / is assembled in BI Folder 00000000-0000-0000-0000-120000000001

Power BI Column

Resource ID: 00000000-0000-0000-0000-100000000008

Full name

 
Display name  
Description 00000000-0000-0000-0000-000000003114
Role in Report 00000000-0000-0000-0000-000000000266
Technical Data Type 00000000-0000-0000-0000-000000000219
BI Data Model contains / is part of BI Data Attribute 00000000-0000-0000-0000-000000007196
Data Element targets / sources Data Element 00000000-0000-0000-0000-000000007069
Data Entity contains / is part of Data Attribute 00000000-0000-0000-0000-000000007047

Power BI Dashboard

Resource ID: 00000000-0000-0000-0000-100000000004

Full name

 
Display name  
URL 00000000-0000-0000-0000-000000000258
Data asset is source / Source for BI Report 00000000-0000-0000-0000-120000000013

Report uses / used in Report

00000000-0000-0000-0000-120000000007
Report related to / impacted by Business Asset 00000000-0000-0000-0000-120000000006

Power BI Data Flow

Resource ID: 00000000-0000-0000-0000-100000000010

Full name

 
Display name  
BI Data Model contains / is part of BI Data Attribute 00000000-0000-0000-0000-000000007196

BI Folder contains / contained in Data Asset

00000000-0000-0000-0000-120000000014
Data Entity is part of / contains Data Model 00000000-0000-0000-0000-000000007046

Power BI Data Model

Resource ID: 00000000-0000-0000-0000-100000000007

Full name

 
Display name  

Owner in source

The only harvested metadata are email addresses.

00000000-0000-0000-0000-200000000001

BI Data Model contains / is part of BI Data Attribute

00000000-0000-0000-0000-000000007196

BI Folder contains / contained in Data Asset

00000000-0000-0000-0000-120000000014
Data Asset is source for / source BI report 00000000-0000-0000-0000-120000000013
Data Entity is part of / contains Data Model 00000000-0000-0000-0000-000000007046

Power BI Report

Resource ID: 00000000-0000-0000-0000-100000000006

Full name

 
Display name  

Description

00000000-0000-0000-0000-000000003114

Owner in source

The only harvested metadata are email addresses.

00000000-0000-0000-0000-200000000001

URL

00000000-0000-0000-0000-000000000258
Business Dimension groups / is grouped into Report 00000000-0000-0000-0000-120000000002
Data Asset is source for / source BI Report 00000000-0000-0000-0000-120000000013

Report related to / impacted by Business Asset

00000000-0000-0000-0000-120000000006

Report uses / used in Report

00000000-0000-0000-0000-120000000007

Power BI Server

Resource ID: 00000000-0000-0000-0000-100000000001

Full name

 
Display name  
Server hosts / is hosted in Business Dimension 00000000-0000-0000-0000-120000000000

Power BI Table

Resource ID: 00000000-0000-0000-0000-100000000009

Full name

 

Display name

 
Description 00000000-0000-0000-0000-000000003114
Data Entity contains / is part of Data Attribute 00000000-0000-0000-0000-000000007047
Data Entity is part of / contains Data Model 00000000-0000-0000-0000-000000007046

Power BI Tile

Resource ID: 00000000-0000-0000-0000-100000000005

Full name

 

Display name

 
URL 00000000-0000-0000-0000-000000000258
Business Dimension groups / is grouped into Report 00000000-0000-0000-0000-120000000002
Data Asset is source for / source BI Report 00000000-0000-0000-0000-120000000013
Report related to / impacted by Business Asset 00000000-0000-0000-0000-120000000006
Report uses / used in Report 00000000-0000-0000-0000-120000000007

Power BI Workspace

Resource ID: 00000000-0000-0000-0000-100000000003

Full name  
Display name  
Description 00000000-0000-0000-0000-000000003114
State 00000000-0000-0000-0000-000000000227

Owner in source

The only harvested metadata are email addresses.

00000000-0000-0000-0000-200000000001
BI Folder assembles / is assembled in BI Folder 00000000-0000-0000-0000-120000000001
BI Folder contains / contained in Data Asset 00000000-0000-0000-0000-120000000014
Business Dimension groups / is grouped into Report 00000000-0000-0000-0000-120000000002

Note The metadata that is shown on the assets' pages depends on the asset type's assignment. As a result, you might not see all harvested metadata on the asset's page by default.

Additional information

For the Owner in source attribute, the following rules apply:

  • If the system creates a Power BI data object and the Power BI data object does not have a user ID, the Owner in source attribute is shown as System on the asset page.
  • If the user who created a Power BI data object no longer exists, the Owner in source attribute is shown as empty on the asset page.

Example of ingested Power BI metadata

The following image shows an example structure after Power BI ingestion.

Recommended hierarchy within a domain

You can enable hierarchies for the domain (or domains) in which your Power BI assets were ingested. Doing so makes it easier to understand the relation between your Power BI assets, when viewing the assets on the domain page.

Follow these steps to enable and configure the recommended hierarchy.

Steps

  1. Open the domain page of the relevant BI Catalog domain.
  2. On the content toolbar, click .
    The Configure Hierarchy dialog box appears.
  3. Select Enable Hierarchy.
  4. Select Single path.
  5. Start typing and select each of the following relation types:
    • Server hosts Business Dimension
    • BI Folder assembles BI Folder
    • Business Dimension groups Report
    • BI Report source Data Asset
    • Data Model contains Data Entity
    • Data Entity contains Data Attribute
  6. Click Apply.

Note In an asset view, if any asset is deleted, for example via synchronization or manual deletion, the view is recreated and the hierarchy is lost. In this case, you can again enable and configure the recommended hierarchy.

Create a Power BI operating model diagram view

You can create a Power BI-specific diagram view, to visualize the operating model. The following procedure provides instruction on how to quickly create a new diagram view by copying and pasting the JSON code in the diagram view text editor.

Steps

  1. Open an asset page.
  2. In the tab pane, click Diagram.
    The diagram appears in the default diagram view.
  3. Click to add a new view.
  4. Click the Text tab, to switch to the diagram view text editor.
  5. Click Show me the JSON code below this procedure, to expand the code.
  6. Click Copy code in the top-right of the expanded code, to copy the code.
    The code is copied to your clipboard.
  7. Paste the code in diagram view text editor.
  8. Click Save.
  9. Edit the name and description of the diagram view, to suit your needs.