Power BI operating model

The lineage harvester collects Power BI metadata and sends it to the Collibra Data Lineage server. Collibra processes the metadata and creates new Power BI assets and relations in Data Catalog. You can see them on the asset page overview or visualize them in a diagram or in a technical lineage.

Note 
  • The assets have the same names as their counterparts in Power BI. Full names and Display names cannot be changed in Data Catalog.
  • Asset types are only created if you have all specific Power BI and Data Catalog permissions.
  • The Power BI assets are created in the domain (or domains) that you specify in the lineage harvester configuration file.
  • Relations that were created between Power BI assets and other assets via a relation type in the Power BI operating model, are deleted upon synchronization. The same is true of any attribute types in the operating model that you add to Power BI assets. To ensure that the characteristics you add to Power BI assets are not deleted upon synchronization, be sure to use characteristics that are not part of the Power BI operating model.

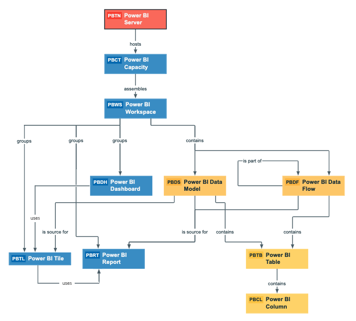
Power BI metadata overview

The following image shows the relations between Power BI asset types.

Harvested metadata per asset type

This table shows the harvested Power BI metadata for each Power BI asset type.

Asset type Harvested Power BI metadata in Data Catalog
Power BI Capacity
  • Full name
  • Display name
  • Server hosts / is hosted in Business Dimension
  • BI Folder assembles / is assembled in BI Folder
Power BI Column
  • Full name
  • Display name
  • Description
  • Role in Report
  • Technical Data Type
  • Data Element targets / sources Data Element
  • BI Data Model contains / is part of BI Data Attribute
  • Data Entity contains / is part of Data Attribute

Power BI Dashboard

  • Full name
  • Display name
  • BI Data Set is source / Source for BI Report
  • Report uses / is used in Report
  • Report related to / impacted by Business Asset
Power BI Data Flow
  • Full name
  • Display name
  • Data Entity is part of / contains Data Model
  • Data Model contains / is part of BI Data Attribute
  • BI Folder contains / contained in Data Asset
Power BI Data Model
  • Full name
  • Display name
  • Data Asset is source for / source BI report
  • Data Entity is part of / contains Data Model
  • Data Model contains / is part of BI Data Attribute
  • BI Folder contains / contained in Data Asset
Power BI Report
  • Full name
  • Display name
  • Description
  • Business Dimension groups / is grouped into Report
  • Report related to / impacted by Business Asset
  • Report uses / is used in Report
  • BI Data Set is source for / source BI Report
Power BI Server
  • Full name
  • Display name
  • Server hosts / is hosted in Business Dimension

Power BI Table

  • Full name
  • Display name
  • Description
  • Data Entity contains / is part of Data Attribute
  • Data Entity is part of / contains Data Model
Power BI Tile
  • Full name
  • Display name
  • Business Dimension groups / is grouped into Report
  • Report related to / impacted by Business Asset
  • Report uses / is used in Report
  • BI Data Set is source for / source BI Report
Power BI Workspace
  • Full name
  • Display name
  • Description
  • State
  • BI Folder contains / contained in Data Asset
  • BI Folder assembles / is assembled in BI Folder
  • Business Dimension groups / is grouped into Report

Note The metadata that is shown on the assets' pages depends on the asset type's assignment. As a result, you might not see all harvested metadata on the asset's page by default.

Example of ingested Power BI metadata

The following image shows an example structure after Power BI ingestion.

Recommended hierarchy within a domain

You can enable hierarchies for the domain (or domains) in which your Power BI assets were ingested. Doing so makes it easier to understand the relation between your Power BI assets, when viewing the assets on the domain page.

Follow these steps to enable and configure the recommended hierarchy.

Steps

  1. Open the domain page of the relevant BI Catalog domain.
  2. In the content toolbar, click .
    The Configure Hierarchy dialog box appears.
  3. Select Enable Hierarchy.
  4. Select Single path.
  5. Start typing and select each of the following relation types:
    • Server hosts Business Dimension
    • BI Folder assembles BI Folder
    • Business Dimension groups Report
    • BI Report source Data Asset
    • Data Model contains Data Entity
    • Data Entity contains Data Attribute
  6. Click Apply.

Note In an asset view, if any asset is deleted, for example via synchronization or manual deletion, the view is recreated and the hierarchy is lost. In this case, you can again enable and configure the recommended hierarchy.