Migration export logic

The export logic of the migration feature determines how an object is exported: which fields it needs and which other objects it requires.

If you export an object, Collibra Data Intelligence Cloud automatically exports all referenced objects. For example, if you export a workflow, Collibra will also all export roles, asset types and status to which the workflow refers. For that reason, the migration feature differentiates between primary objects and secondary objects:

  • Primary objects are objects that you choose to migrate.
  • Secondary objects are objects that are needed for the correct behavior of a primary object or another secondary object.

Primary objects

You can migrate most of the model objects and navigation artifacts:

  • Model objects:
    • Assignments
    • Global roles
    • Resource roles
  • Workflows
  • Navigation artifacts that are public or shared with a role:
    • Table views
    • Dashboards
    • Diagram views
    • Search filters
Note 
  • For navigation artifacts, you cannot choose specific artifacts to migrate. All navigation artifacts that are public or shared with a role are migrated. Navigation artifacts that are private or only shared with specific users are not migrated.
  • For model objects, you can choose specific objects to migrate. For example, you can migrate one specific workflow.
  • You cannot choose to migrate anything else. Keep in mind that other objects might be migrated as secondary objects.

Secondary objects

Secondary objects are objects that are referenced by a primary object or by another secondary object. These could also be instance data.

These include the following objects:

  • Assets
  • Asset types
  • Assets referenced by a filter clause on a relation type filter
  • Characteristic types
    • Attribute types
    • Complex relation types
    • Relation types
  • Communities
  • Data quality rules
  • Domain types
  • Domains
  • Roles
  • Status
  • Validation rules

Objects that cannot be migrated

Some objects will never be migrated. This is a non-exhaustive list:

  • Attachments
  • Comments
  • Data quality scores
  • Ratings
  • Tags
  • Tasks
  • User groups
  • Users

Export logic by object

The following table shows an overview of all objects, their exported fields and the secondary objects to which they can refer.

Tip 

Use these options to filter the rows of the table to your needs:

Object Migrated fields and secondary objects

Asset

 

Asset type

 

  • ID
  • Name
  • Description
  • Parent asset types, up to the root asset type (for example Business asset)
  • displayNameEnabled
  • ratingsEnabled

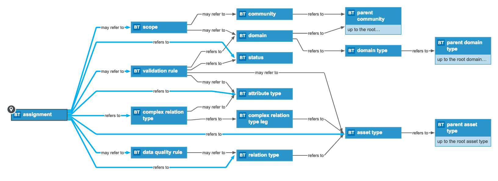
Assignment

Attribute

 

  • ID
  • Value(s)

Attribute type

 

  • ID
  • Name
  • Description
Community

 

Complex relation type

 

  • ID
  • Name
  • Description

Data quality rule

Domain

Domain type

Relation type

  • ID
  • Description
  • Role
  • Co-role

Roles

  • No secondary objects
  • ID
  • Name
  • Description
  • Global
  • Permissions

Scope

  • ID
  • Name
  • Description

Status

  • ID
  • Name
  • Description

Validation rule

Workflow

Navigation objects

 

Table view
  • ID
  • Name
  • Description
  • Configuration
  • Is preferred
  • Is default
  • Sharing rules
  • Assignment rules
Dashboard

Any field referenced in a template of a widget:

Diagram view

Any object referenced in the diagram view or its filter:

Search filter

Any object referenced in the search filter: